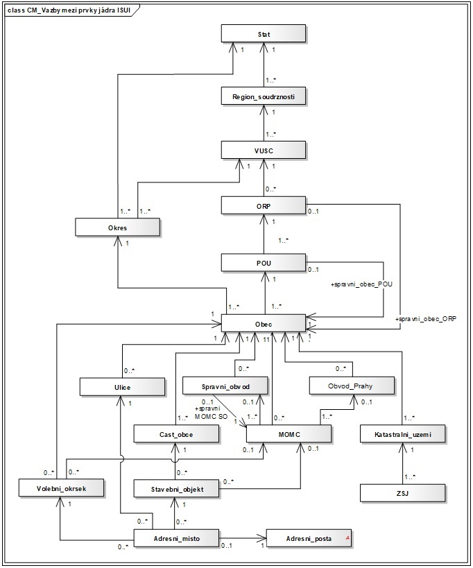
V ISÚI se evidují tyto územní prvky/územně evidenční jednotky/účelové územní prvky:
|
Název dle zákona o základních registrech |
Zkrácené názvy. Často se používají v textu nebo v aplikaci |
|
Území státu |
Stát |
|
Území regionu soudržnosti podle jiného právního předpisu |
Region soudržnosti |
|
Území vyššího územně samosprávného celku |
VÚSC |
|
Území okresu |
Okres |
|
Správní obvod obce s rozšířenou působností |
ORP |
|
Správní obvod obce s pověřeným obecním úřadem |
POU |
|
Území obce |
Obec |
|
Území vojenského újezdu |
Obec Poznámka: Obce a vojenské újezdy tvoří souvislé území beze zbytku pokrývající území ČR. |
|
Část obce |
Část obce |
|
Ulice nebo jiné veřejné prostranství |
Ulice |
|
Správní obvod v hlavním městě Praze |
Správní obvod |
|
Území obvodu v hlavním městě Praze |
Obvod Prahy |
|
Území městské části v hlavním městě Praze |
MOMC |
|
Území městského obvodu a městské části územně členěného statutárního města |
MOMC |
|
Katastrální území |
k.ú. |
|
Pozemek v podobě parcely |
Parcela |
|
Území základní sídelní jednotky |
ZSJ |
|
Stavební objekt |
SO |
|
Adresní místo |
AM |
|
Volební okrsek |
VO |
|
Adresní pošta |
Adresní pošta |
|
SSO |
Mechanismus pro jednotné přihlášení (Single Sign-On) |
|
AD |
Adresářové služby Microsoft (Active Directory) |
Vzájemné vztahy podřazenosti jsou naznačeny na obrázku:
|
Název atributu |
Úřad, který záznam udržuje |
Aplikace, ve které se údaj udržuje |
|
Kód |
ČÚZK dle informace ČSÚ |
ISÚI |
|
Název |
ČÚZK |
ISÚI |
|
Definiční bod |
ČÚZK |
ISÚI |
|
Hranice |
ČÚZK |
ISÚI |
|
Název atributu |
Úřad, který záznam udržuje |
Aplikace, ve které se údaj udržuje |
|
Kód |
ČÚZK dle informace ČSÚ |
ISÚI |
|
Název |
ČÚZK |
ISÚI |
|
Stát |
ČÚZK |
ISÚI |
|
Definiční bod |
ČÚZK |
ISÚI |
|
Hranice |
ČÚZK |
ISÚI |
|
Název atributu |
Úřad, který záznam udržuje |
Aplikace, ve které se údaj udržuje |
|
Kód |
ČÚZK dle informace ČSÚ |
ISÚI |
|
Název |
ČÚZK |
ISÚI |
|
Region soudržnosti |
ČÚZK |
ISÚI |
|
Definiční bod |
ČÚZK |
ISÚI |
|
Hranice |
ČÚZK |
ISÚI |
|
Název atributu |
Úřad, který záznam udržuje |
Aplikace, ve které se údaj udržuje |
|
Kód |
ČÚZK dle informace ČSÚ |
ISÚI |
|
Název |
ČÚZK |
ISÚI |
|
VÚSC |
ČÚZK |
ISÚI |
|
Definiční bod |
ČÚZK |
ISÚI |
|
Hranice |
ČÚZK |
ISÚI |
|
Název atributu |
Úřad, který záznam udržuje |
Aplikace, ve které se údaj udržuje |
|
Kód |
ČÚZK dle informace ČSÚ |
ISÚI |
|
Název |
ČÚZK |
ISÚI |
|
Okres |
ČÚZK |
ISÚI |
|
Definiční bod |
ČÚZK |
ISÚI |
|
Hranice |
ČÚZK |
ISÚI |
|
Sídelní obec |
ČÚZK |
ISÚI |
|
Název atributu |
Úřad, který záznam udržuje |
Aplikace, ve které se údaj udržuje |
|
Kód |
ČÚZK dle informace ČSÚ |
ISÚI |
|
Název |
ČÚZK |
ISÚI |
|
ORP |
ČÚZK |
ISÚI |
|
Definiční bod |
ČÚZK |
ISÚI |
|
Hranice |
ČÚZK |
ISÚI |
|
Sídelní obec |
ČÚZK |
ISÚI |
|
Název atributu |
Úřad, který záznam udržuje |
Aplikace, ve které se údaj udržuje |
|
Kód |
ČÚZK dle informace ČSÚ |
ISÚI |
|
Název |
ČÚZK dle sdělení MV |
ISÚI |
|
Okres |
ČÚZK |
ISÚI |
|
POU |
ČÚZK |
ISÚI |
|
Status |
ČÚZK |
ISÚI |
|
Členění statutárního města |
ČÚZK |
ISÚI |
|
Definiční bod |
ČÚZK |
ISÚI |
|
Hranice |
ČÚZK |
ISÚI |
|
Skloňování |
ČÚZK |
ISÚI |
|
Vlajka |
ČÚZK |
ISÚI |
|
Znak |
ČÚZK |
ISÚI |
|
Název atributu |
Úřad, který záznam udržuje |
Aplikace, ve které se údaj udržuje |
|
Kód |
ČÚZK dle informace ČSÚ |
ISÚI |
|
Název |
ČÚZK |
ISÚI |
|
Obec |
ČÚZK |
ISÚI |
|
Definiční bod |
ČÚZK |
ISÚI |
|
Hranice |
ČÚZK |
ISÚI |
|
Sídelní MOMC |
ČÚZK |
ISÚI |
|
Název atributu |
Úřad, který záznam udržuje |
Aplikace, ve které se údaj udržuje |
|
Kód |
ČÚZK dle informace ČSÚ |
ISÚI |
|
Název |
ČÚZK |
ISÚI |
|
Obec |
ČÚZK |
ISÚI |
|
Definiční bod |
ČÚZK |
ISÚI |
|
Hranice |
ČÚZK |
ISÚI |
|
Název atributu |
Úřad, který záznam udržuje |
Aplikace, ve které se údaj udržuje |
|
Kód |
ČÚZK dle informace ČSÚ |
ISÚI |
|
Název |
ČÚZK |
ISÚI |
|
Obec |
ČÚZK |
ISÚI |
|
Obvod Prahy |
ČÚZK |
ISÚI |
|
Správní obvod |
ČÚZK |
ISÚI |
|
Definiční bod |
ČÚZK |
ISÚI |
|
Hranice |
ČÚZK |
ISÚI |
|
Skloňování |
ČÚZK |
ISÚI |
|
Vlajka |
ČÚZK |
ISÚI |
|
Znak |
ČÚZK |
ISÚI |
|
Název atributu |
Úřad, který záznam udržuje |
Aplikace, ve které se údaj udržuje |
|
Kód |
ČÚZK dle informace ČSÚ |
ISÚI |
|
Název |
ČÚZK dle sdělení MV |
ISÚI |
|
Obec |
ČÚZK |
ISÚI |
|
Definiční bod |
ČÚZK |
ISÚI |
|
Skloňování |
ČÚZK |
ISÚI |
|
Název atributu |
Úřad, který záznam udržuje |
Aplikace, ve které se údaj udržuje |
|
Kód |
ISÚI (Automaticky) |
ISÚI |
|
Název |
Obec |
ISÚI |
|
Obec |
Obec |
ISÚI |
|
Definiční čára |
ČÚZK dle sdělení obce |
ISÚI |
|
Název atributu |
Úřad, který záznam udržuje |
Aplikace, ve které se údaj udržuje |
|
Kód |
ČÚZK |
ISKN |
|
Název |
ČÚZK |
ISKN |
|
Obec |
ČÚZK |
ISÚI |
|
Má digitalizovanou katastrální mapu |
ČÚZK |
ISKN |
|
Definiční bod |
ČÚZK |
ISKN |
|
Hranice |
ČÚZK |
ISKN |
|
Skloňování |
ČÚZK |
ISKN |
|
Název atributu |
Úřad, který záznam udržuje |
Aplikace, ve které se údaj udržuje |
|
Kód |
ČSÚ |
ISÚI |
|
Název |
ČSÚ |
ISÚI |
|
Katastrální území |
ČSÚ |
ISÚI |
|
Převažující charakter |
ČSÚ |
ISÚI |
|
Definiční bod |
ČSÚ |
ISÚI |
|
Hranice |
ČSÚ |
ISÚI |
|
Skloňování |
ČSÚ |
ISÚI |
|
Výměra |
ČSÚ |
ISÚI |
|
Název atributu |
Úřad, který záznam udržuje |
Aplikace, ve které se údaj udržuje |
|
Kód |
ISKN (Automaticky) |
ISKN |
|
Druh číslování |
Katastrální úřad |
ISKN |
|
Parcelní číslo |
Katastrální úřad |
ISKN |
|
Katastrální území |
Katastrální úřad |
ISKN |
|
BPEJ |
Katastrální úřad |
ISKN |
|
Definiční bod |
Katastrální úřad |
ISKN |
|
Druh pozemku |
Katastrální úřad |
ISKN |
|
Hranice |
Katastrální úřad |
ISKN |
|
Ochrana |
Katastrální úřad |
ISKN |
|
Výměra |
Katastrální úřad |
ISKN |
|
Způsob využití |
Katastrální úřad |
ISKN |
|
Název atributu |
Úřad, který záznam udržuje |
Aplikace, ve které se údaj udržuje |
|
Kód |
ISÚI (Automaticky) |
ISÚI |
|
Kód budovy |
Katastrální úřad |
ISKN |
|
Část obce |
Stavební úřad/Obec |
ISÚI |
|
Číslo domovní |
Stavební úřad/Obec |
ISÚI |
|
MOMC |
Stavební úřad/Obec |
ISÚI |
|
Parcela |
Stavební úřad/Obec |
ISÚI |
|
Typ |
Stavební úřad/Obec |
ISÚI |
|
Dokončení |
Stavební úřad/Obec |
ISÚI |
|
Zastavěná plocha |
Stavební úřad/Obec |
ISÚI |
|
Podlahová plocha |
Stavební úřad/Obec |
ISÚI |
|
Obestavěný prostor |
Stavební úřad/Obec |
ISÚI |
|
Počet podlaží |
Stavební úřad/Obec |
ISÚI |
|
Počet bytů |
Stavební úřad/Obec |
ISÚI |
|
Je výtah |
Stavební úřad/Obec |
ISÚI |
|
Konstrukce |
Stavební úřad/Obec |
ISÚI |
|
Způsob vytápění |
Stavební úřad/Obec |
ISÚI |
|
Přípojka el. energie |
Stavební úřad/Obec |
ISÚI |
|
Přípojka vodovodu |
Stavební úřad/Obec |
ISÚI |
|
Přípojka kanal. sítě |
Stavební úřad/Obec |
ISÚI |
|
Přípojka plynu |
Stavební úřad/Obec |
ISÚI |
|
Definiční bod |
Stavební úřad/Obec |
ISÚI |
|
Hranice |
Katastrální úřad |
ISKN |
|
Ochrana |
Katastrální úřad |
ISKN |
|
Způsob využití |
Stavební úřad/Obec |
ISÚI |
Stavební objekt je jediný prvek ISÚI, který má složitější strukturu a skládá se z dalších částí. Kromě souhrnných údajů celého stavebního objektu je ještě možné zadávat a upravovat jednotlivé vchody a jejich atributy.
Vchod je definován takto:
Samostatným vchodem se rozumí část stavebního objektu, která má vlastní vstup z ulice, veřejného prostranství či jiné pozemní komunikace, zpřístupňující byty nebo další prostory a zařízení stavebního objektu určené k jiným účelům než obytným, nacházející se v této části stavebního objektu, a které je přiděleno samostatné (vůči dalším vchodům téhož stavebního objektu) číslo domovní nebo jedno či více čísel orientačních.
Pokud stavební objekt tvoří jeden celek, nemá zadané žádné vchody. Pokud se dělí na vchody, musejí být alespoň dva. Souhrnné údaje technicko-ekonomických atributů celého stavebního objektu potom musejí odpovídat agregacím technicko-ekonomických údajů jednotlivých vchodů. Platí tato pravidla:
Součet počtu bytů u jednotlivých vchodů musí odpovídat celkovému počtu bytů uvedenému u stavebního objektu.
Počet podlaží v samostatném vchodu nesmí být větší, než počet podlaží stavebního objektu.
K jednotlivým vchodům se také přiřazují adresy. Každý vchod musí mít přiřazenou alespoň jednu adresu, každá adresa musí být přiřazena právě k jednomu vchodu.
|
Název atributu |
Úřad, který záznam udržuje |
Aplikace, ve které se údaj udržuje |
|
Kód vchodu |
ISÚI (Automaticky) |
ISÚI |
|
Stavební objekt |
Stavební úřad/Obec |
ISÚI |
|
Adresní místo |
Stavební úřad/Obec |
ISÚI |
|
Číslo domovní |
Stavební úřad/Obec |
ISÚI |
|
Počet bytů |
Stavební úřad/Obec |
ISÚI |
|
Druh konstrukce |
Stavební úřad/Obec |
ISÚI |
|
Způsob vytápění |
Stavební úřad/Obec |
ISÚI |
|
Přípojka vodovodu |
Stavební úřad/Obec |
ISÚI |
|
Přípojka kanalizační sítě |
Stavební úřad/Obec |
ISÚI |
|
Přípojka plynu |
Stavební úřad/Obec |
ISÚI |
|
Počet podlaží |
Stavební úřad/Obec |
ISÚI |
|
Název atributu |
Úřad, který záznam udržuje |
Aplikace, ve které se údaj udržuje |
|
Kód |
ISÚI (Automaticky) |
ISÚI |
|
Stavební objekt |
Stavební úřad/Obec |
ISÚI |
|
Ulice |
Stavební úřad/Obec |
ISÚI |
|
Číslo orientační a znak č.o. |
Stavební úřad/Obec |
ISÚI |
|
Definiční bod základní |
Stavební úřad/Obec |
ISÚI |
|
Definiční body přístupové |
Stavební úřad/Obec |
ISÚI |
|
Pošta |
ČÚZK podle sdělení České pošty, s.p. |
ISÚI |
|
Volební okrsek |
Obec/ČÚZK |
ISÚI |
|
Název atributu |
Úřad, který záznam udržuje |
Aplikace, ve které se údaj udržuje |
|
PSČ |
ČÚZK |
ISÚI |
|
Název |
ČÚZK |
ISÚI |
|
Název atributu |
Úřad, který záznam udržuje |
Aplikace, ve které se údaj udržuje |
|
Kód |
ISÚI (Automaticky) |
ISÚI |
|
Číslo |
Obec/ČÚZK |
ISÚI |
|
Obec |
ISÚI (Automaticky) |
ISÚI |
|
MOMC |
ISÚI (Automaticky) |
ISÚI |
|
Poznámka |
Obec/ČÚZK |
ISÚI |